图解EventBus
目录
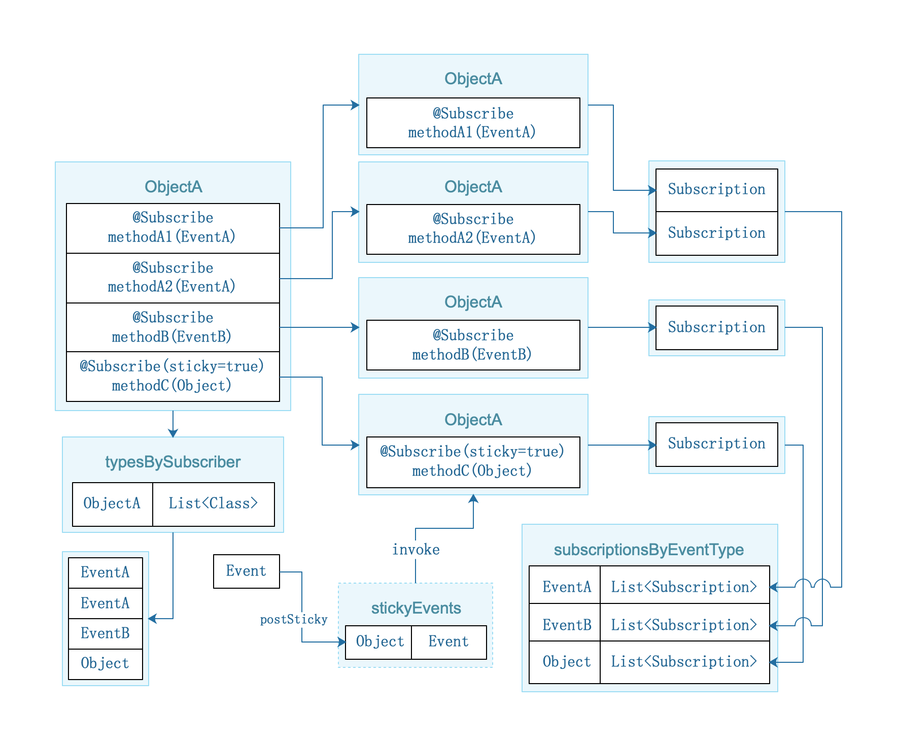
注册

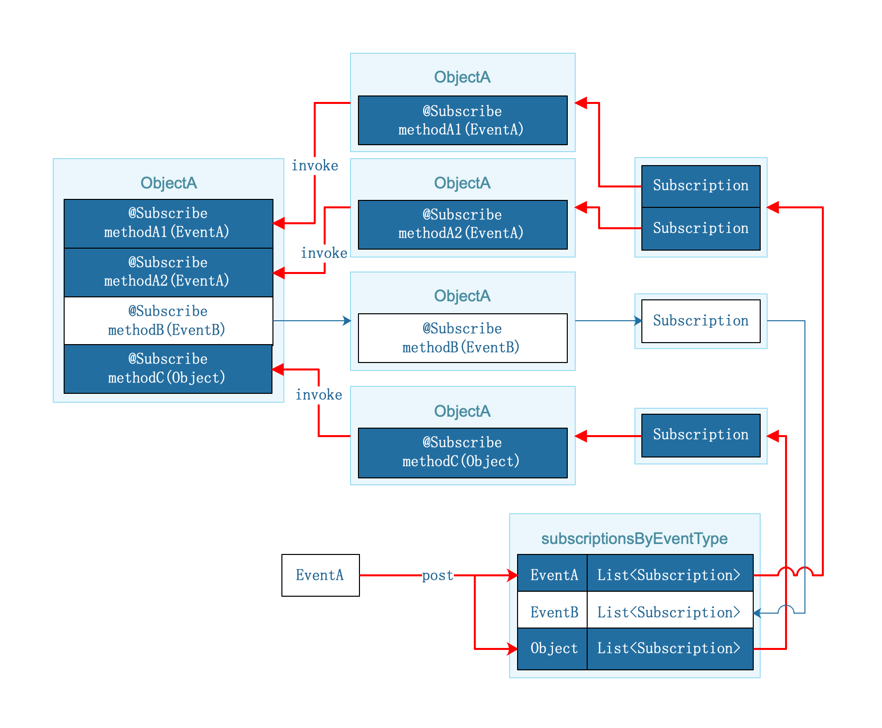
发送事件

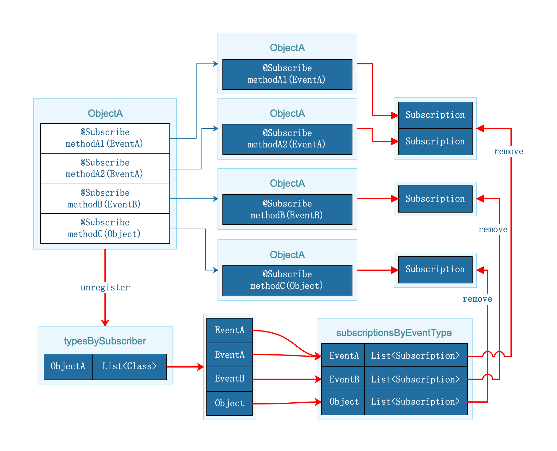
反注册

主线程模式
使用方法
@Subscribe(threadMode = ThreadMode.MAIN)
public void methodA1(MessageEvent event) {
}

postSticky
public void postSticky(Object event) {
synchronized (stickyEvents) {
stickyEvents.put(event.getClass(), event);
}
// Should be posted after it is putted, in case the subscriber wants to remove immediately
post(event);
}
设计模式
单例
public class EventBus {
static volatile EventBus defaultInstance;
/** Convenience singleton for apps using a process-wide EventBus instance. */
public static EventBus getDefault() {
EventBus instance = defaultInstance;
if (instance == null) {
synchronized (EventBus.class) {
instance = EventBus.defaultInstance;
if (instance == null) {
instance = EventBus.defaultInstance = new EventBus();
}
}
}
return instance;
}
}